网站首页在线留言网站地图

欢迎来到湖南恒焰科技有限公司!
24小时客户统一服务热线:

15573388548

行业新闻
粉末冶金工业用电阻炉的炉型该如何选择?
时间: 2024-03-14 13:42:49来源: 湖南恒焰科技有限公司
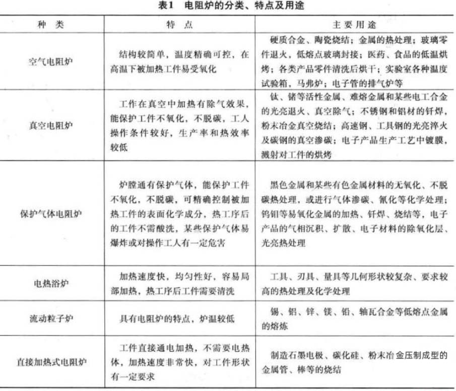
一、粉末冶金用电阻炉的分类、用途以及优点
      电阻炉就是将电流通往电热元件,由电阻使电能转化为热能,通过传导、对流和辐射作用使被加热的物料或制品加热到所需温度的热工设备。在电流相同的情况下,元件的电阻越大,产生的热量就越多。
1、电阻炉的分类及用途
      从产生热量的方式来看,电阻炉可分为间接加热式电阻炉和直接加热式电阻炉。
      间接加热式电阻炉是指在炉子内部装置有用特殊电阻材料做成的加热元件或能导电的流体,当其接上电源后产生热量,并通过传导、对流和辐射作用,间接地加热炉内的物料或制品。间接加热式电阻炉又可分为空气电阻炉、真空电阻炉、保护气体电阻炉、电热浴炉以及流动粒子炉等。
      直接加热式电阻炉是指电源直接接在被处理的材料上,使其自身加热的方法(如钨、钼条垂炼炉、碳化硅烧结用电炉等)。
      电阻炉的类型及用途如下图所示。

2、电阻炉的优点
      (1)热效率高。电阻炉不需要燃烧气体(或固体、液体),没有排出因燃烧而产生的废气造成的热损失。炉膛空间内热强度高,能达到较高的温度,使高熔点金属得以熔化。
      (2)能满足工件在各种工艺氛围(保护、运载、反应)中的要求,并使之成为可控,能用质量流量计对所控气氛进行监测。由保护气氛来保证炉内气氛的清洁,比如保护氛围为真空,可以将炉内的残余气体抽走;保护气氛为氢气,各种废气可随之排出。高纯度的氢气,其含氧量可小于10-5%,其露点小于-70℃。
      (3)能够满足工作空间温度场均匀度和恒温的精度要求,比如在48小时内温度不得漂移±0.5℃。
      (4)整个工艺过程(电、气、水的压力与流量)能用微控和智能化程序控制。有连锁保护、报警、防爆、数显、曲线记录等功能,使之操作简便,工艺稳定,重复性好。
      (5)劳动条件好,不污染环境。
      (6)占地面积小,投资小。
二、粉末冶金工业用电阻炉的炉型选择方法
      粉末冶金用电阻炉,应满足如下要求:能准确地实现预定的生产工艺,从而保证产品质量,产品的耗电量少;结构紧凑,占地面积小;能安全地、自动地调节炉内气氛;炉子工作时炉内存在N2、CO2、SO2等气氛的情况下,仍具有较长的寿命。
      所谓炉型一般指炉子的结构特点、炉子的工作方式以及由结构特点和工作方式所决定的炉子形状。在我国粉末冶金工业中所用的电阻炉形式较多,就其结构型式来看大致有:
      (1)箱式炉。常用于烧结银-氧化物触头、氧化物 陶瓷等材料。
      (2)井式炉。常用于真空条件下烧结硬质合金等材料。
      (3)钟罩式炉。常用于摩擦材料通人保护气的热压烧结。
      (4)连续卧式炉。常用于粉末的还原或烧结。
      在选择炉型时,应对各种炉型进行充分的比较,因地制宜地设计比较先进的炉型,在具体工作中须考虑以下几个方面:
      (1) 产品产量。
      如果生产的产品产量较大,在炉子的工作方式上,更好是连续式的,如三氧化钨的还原炉、铁制品的烧结炉等均是连续生产的。为了实现连续生产,在结构特点上也有了很大的不同。如三氧化钨的还原,物料可以在静止状态下还原(如四管还原炉等),也可用履带式的方法。对于产鲎小的产品,并需经常变动工艺时,可选用周期作业的箱式炉、罩或井式炉等。
      (2) 产品尺寸。
      如果生产的产品尺寸较大时,就需设计特殊的炉型。如产品的直径较大且厚度较薄时,在烧结过程中容易变形,则需设计能加外力的炉子。如粉末冶金摩擦片的烧结,因产品薄、直径大,并考虑金属粉末与钢基的结合,而采用了可加外力的钟罩炉。当烧结直径大又长的产品时,可设计竖式烧结炉,如竖式钨棒炉等。
      (3) 产品性质。
      有些产品(如钽、铌)因吸氢需在真空下生产。有些产品(如钨钴钛硬质合金)在真空下生产的质量较好,则需选用真空烧结炉,产量小用不连续真空炉,产量大时用连续真空炉。
粉末冶金产品生产中除铁氧体磁性材料和部分触头材料外,绝大多数产品(包括粉末和成品)的生产都需设计使用炉用气氛的装置。
      (4) 降低电耗。
      除考虑装有电热元件的炉膛结构外,应尽量采用连续作业式炉。

产品分类
联系我们
联系人:赵经理
手机:15573388548

地址:湖南省株洲市石峰区学林街道湴塘

官网:http://www.hnhykj88.com/